04

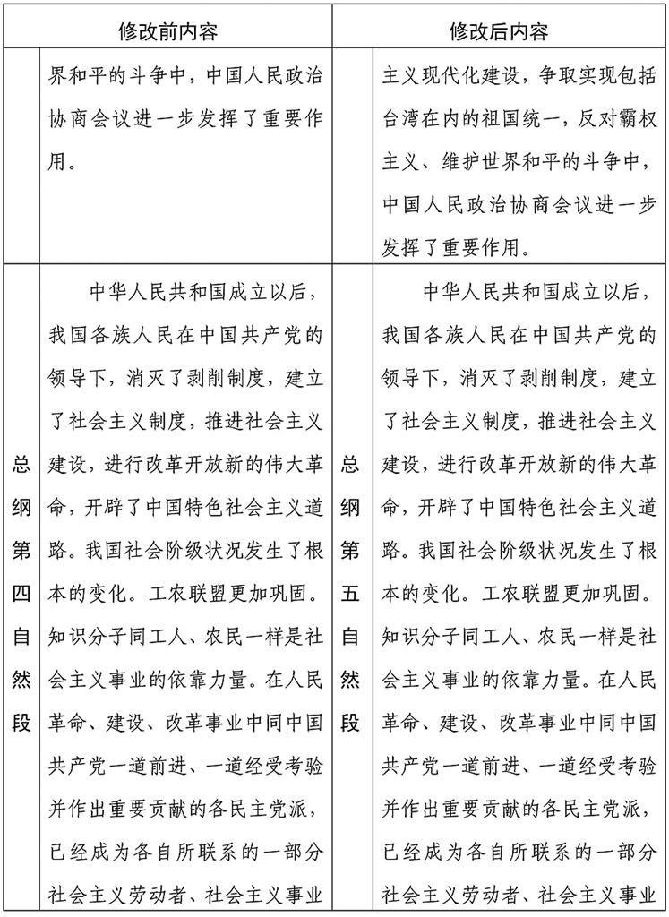
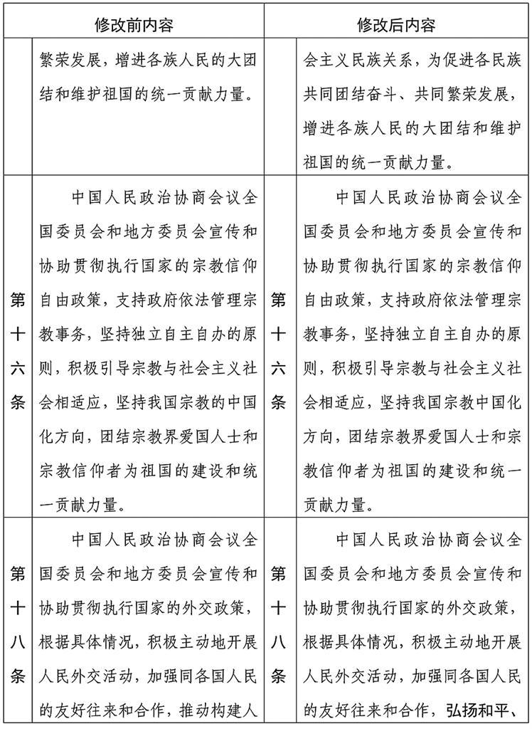
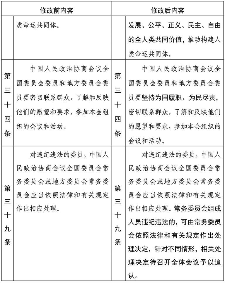
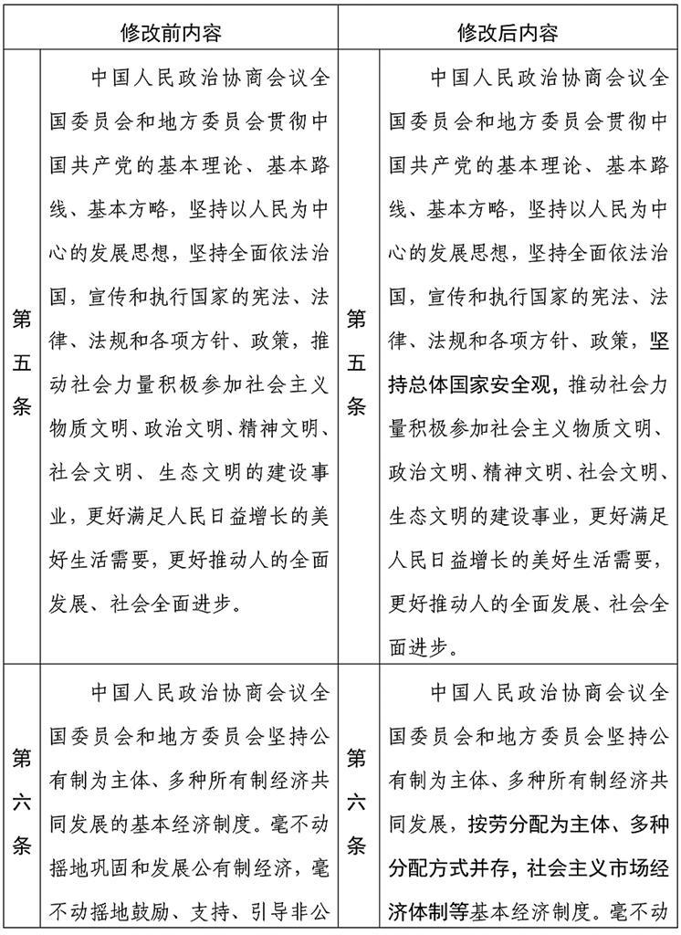
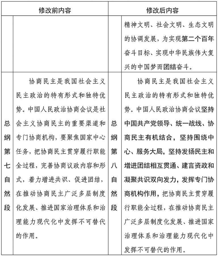
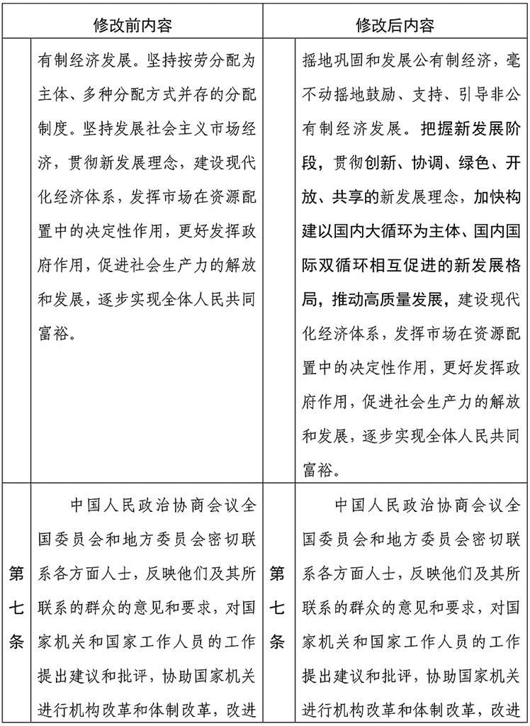
中国人民政治协商会议章程修改前后内容对照表

2023年03月19日 

(图表均为新华社发)

本期报纸需要付费才能阅读,请您去网站购买